Demo: Dreamforce '15

A high-profile demonstration of the Financial Services Cloud, Salesforce's first industry-vertical product. This project tracks the journey from initial story mapping and architecture to the live, high-fidelity functional prototype presented on stage for a global keynote audience.

Story Mapping

Story mapping

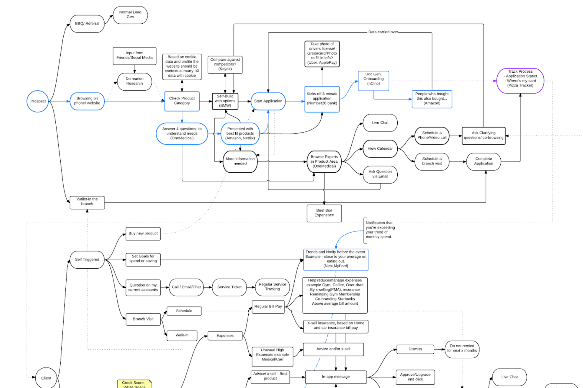
User Flow

User flow

Mockups

Mockups

My Role

Product Strategy, Innovation, and User Experience

My Contributions

  • Narrative Strategy: Facilitated story mapping and whiteboarding sessions to distill complex technical capabilities into a compelling, stage-ready user narrative.
  • Experience Architecture: Designed the end-to-end user flows and mindmaps that served as the blueprint for the innovation demo.
  • Rapid High-Fidelity Execution: Developed high-fidelity mockups and a fully interactive prototype that allowed stakeholders to visualize and stress-test the vision before the live event.